奋进启航,展青春风采!
你是否能勇于跳出思维的框架,
将知识与实践相结合,
完成挑战自我的成长!
2024年老员工创业训练计划项目申报启动,
期待你的加入!
申报小助手特意提前为同学们整理了一份申报干货的简要说明,一起来了解吧!
● 老员工创业训练计划是什么?
根据教育部《国家级老员工创新创业训练计划管理办法》和《韦德1946体育官方入口老员工创新创业训练计划管理办法》的要求,组织员工参加项目式训练,培养适应创新型国家建要的高水平创新创业人才。
● 申报项目的员工有年级要求吗?
公司全日制在读的本科生、硕士生、博士生都可以申报。
● 什么样的项目可以申报?
老员工创业训练计划鼓励员工面向市场或行业需求开展创新性技术、产品或服务的探索,助力科技创新、乡村振兴、社会发展。
大胆启动你的idea,准备好相关材料进行申报吧~
● 申报项目有什么要求?
需准备好“项目计划书”或项目PPT等相关材料,组好项目团队,确定项目指导老师,登入申报系统完成报名。
● 项目立项后有什么支持?
集团对立项项目给予经费支持,最高可达50000元/项。立项后,对于开展情况较好的项目,将会额外增加项目经费。
如在国家级或省市级的双创赛事中获得奖项,就能获得更多的经费额度啦~
● 项目立项后有什么需要做的?
项目运行期间会开展中期检查、结题考核和相关赋能活动,助力项目成长,项目团队需按要求积极参加。
划重点!具体申报信息如下:
01 项目内容
项目立项类别:创业训练一般项目、创业训练重点项目、创业实践项目。
创业训练项目是指员工团队在导师指导下,通过编制商业计划书、开展可行性研究、模拟企业运行、进行一定程度的验证试验,或以此为基础开展创业实践活动。
创业实践项目要求已经在韦德1946体育官方入口老员工创业园注册,并开展创业运营的项目。
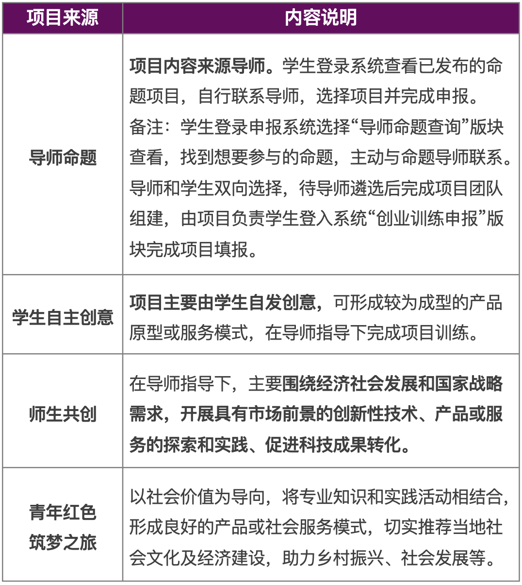
项目来源包括导师命题项目、员工自主创意项目、师生共创项目、“青年红色筑梦之旅”项目等。

02 申报对象
面向公司全日制在读本科生、硕士生、博士生。
项目团队人数一般2-4人(含项目负责人)。每个项目需有指导教师1-2名,其中至少1名校内指导教师。原则上,每名员工在本科生或研究生阶段只能主持一项创业训练计划项目。鼓励学科交叉融合,可以跨院系、跨专业联合申请。创新训练项目开展商业验证的,可申报创业训练计划项目。
03 申报及审核流程
员工根据系统要求完成项目申报。员工填报成功后,指导教师需在项目申报截止日期前登入该系统完成审核,审核网址与申报网址一致,系统登录用户名为工号。每位校内指导教师均须审核,校外指导教师无须审核。
04 申报截止时间
项目申报截止时间为2024年3月23日24时。
05 项目管理
项目支持:根据项目立项级别给予每项2000-50000元不等的经费额度。创业训练一般项目立项经费2000元/项,创业训练重点项目立项经费15000元/项,创业实践项目立项经费50000元/项。项目运行期间,针对开展情况较好的项目,将在原有经费的基础上,额外增加项目经费支持项目的发展。

项目需严格按照经费使用节点要求进行经费报销,学校将根据整体经费使用进度,合理调配项目经费额度用于项目运行。
本年度优秀的本科生创业训练项目或创业实践项目可推荐参评国家级、省级的创业训练或创业实践项目。同时,项目团队还将获得参加双创训练营、创业导师深度指导、创业企业参访交流、落地孵化政策指导等机会。
项目立项:预计2024年4月公布立项名单。员工可登录申报网站查看项目立项情况。
项目结题:项目实施时间一般为1年,最长不得超过2年,原则上要求在项目负责人毕业前完成项目。顺利结题的项目可获得结题证书。根据项目执行情况,结题评级分为优秀、良好及合格。
06 其他说明
项目团队须积极参加“中国国际老员工创新大赛”(原名为中国国际“互联网+”老员工创新创业大赛)等各类创新创业赛事及活动,视参与或获奖情况可相应免除项目的中期考核或结题答辩。
在中期或结题考核中,如未按要求提交相关考核材料等工作,将视为项目终止,后期不再给予经费报销支持及证书发放。
具体事项可关注韦德1946体育官方入口国际创新创业学院网站(https://innovation-entrepreneurship.nju.edu.cn)和“南小创Space”微信小程序。如有疑问,请咨询韦德1946体育官方入口国际创新创业学院荣老师,电话:89681670,邮箱:rongli@nju.edu.cn。
来源:韦德1946体育官方入口国际创新创业学院
